新闻
化工人成为专家级必学基础!冷却塔入门一文掌握
时间:2018-11-21

冷却塔的原理与基本结构


冷却塔的基本原理


冷却塔是利用空气同水的接触(直接或间接)来冷却水的设备。是以水为循环冷却剂,从一个系统中吸收热量并排放至大气中,从而降低塔内温度,制造冷却水可循环使用的设备。



冷却塔中的散热关系:


在湿式冷却塔中,热水的温度高,流过水表面的空气的温度低,水将热量传给空气,由空气带走,散到大气中去,水向空气散热有三种形式:

① 触散热;

② 蒸发散热;

③ 辐射散热。


冷却塔主要靠前两种散热,辐射散热量很小,可勿略不计。


蒸发散热原理:


蒸发散热通过物质交换,即通过水分子不断扩散到空气中来完成。水分子有着不同的能量,平均能量有水温决定,在水表面附近一部分 动能大的水分子克服邻近水分子的吸引力逃出水面而成为水蒸气,由于能量大的水分子逃离,水面附近的水体能量变小。


因此,水温降低,这就是蒸发散热,一般认为蒸发的水分子首先在水表面形成一层薄的饱和空气层,其温度和水面温度相同,然后水蒸气从饱和层向大气中扩散的快慢取决于饱和层的水蒸气压力和大气的水蒸气压力差,即道尔顿(Dolton)定律,可用下图表示此过程。



冷却塔的基本结构



支架和塔体:外部支撑

填料:为水和空气提供尽可能大的换热面积

冷却水槽:位于冷却塔底部,接收冷却水

收水器:回收空气流带走的水滴

进风口:冷却塔空气入口

淋水装置:将冷却水喷出

风机:向冷却塔内送风

轴流风扇用于诱导通风冷却塔。

轴流/离心风扇用于强制通风冷却塔。

冷却塔百叶窗:平均进气气流;保留塔内水分。



冷却塔的种类及其优缺点


自然通风冷却塔


密度较小的热空气自冷却塔顶部流出;

密度较大的冷空气自塔底部进入冷却塔填补;

不需风机;

混凝土塔<200 m;

用于大热量的冷却。




机械通风冷却塔



大功率风机强制空气与循环水的换热;

填料表面的水膜可以最大限度地与空气进行换热;

冷却效率的决定因素有很多;

多种冷却能力备选;

可以多冷却塔同时工作,例如8塔联控。


强制通风:



空气由离心风扇吹入通风口;优势:适用于气流阻力较大的塔体;离心风扇噪声相对较小。


逆流冷却塔:


冷却水被喷淋在填料上,向下流入冷却水槽。

空气从底部强制吹入,在填料内与水接触蒸发部分冷却水,从而降低水温。



诱导通风冷却塔


横流式诱导通风冷却塔

逆流式诱导通风冷却塔

优势:回流程度低于强制通风冷却塔;风机运行费用小于强制通风冷却塔。

劣势:风扇与电机的机械传动需要防水设计。

1)热水从顶部进入冷却塔

2)空气通过风扇强制诱导,从底部进入冷却塔;使用强制诱导风扇。




冷却水从顶部进入,流经填料层;空气从一侧或两侧进入,诱导风机使空气横向流过填料层。

由于此类冷却塔的热水自然流配水系统:

优势:

低水泵压头

较低的水泵初投资

较低的年运行能耗和费用

流量变化较大时不会对配水系统造成不利的影响。

劣势:

低压头会导致喷头易于堵塞以及冷却水喷出时不能很好的分散成细密水雾

热水水槽直接暴露于空气中会导致藻类的滋生

占地面积较大。

因为此类冷却塔内的加压配水喷淋装置:

优势:

通过增加塔的高度来获得更长的换热流程与更小的冷幅

由于加压喷淋装置可以喷出更小的水滴,因此换热效率较高。

劣势:

系统水泵压头增加

能量需求增大,运行费用增加

冷却水喷头不易维护和清洁

需要配水系统以及相关管路,因此初投资增加。


冷却塔的运行参数与选型设计


1.冷却水温差:入口温度—出口温度

大温差 = 高性能

2.冷幅:冷却塔出水温度与入口空气湿球温度的差值:

小冷幅 = 高性能



3. 效率:



4. 冷却塔容量

冷却塔容量单位为“千卡每小时”或者“冷吨”;

冷却塔容量=冷却水质量流量×水的比热容×温差;

大容量=高性能

5.补给水量计算

蒸发损失水量(E)

E = Q/600 = (T1-T2)*L /600

E 代表蒸发水量 (kg/h) ;

Q代表热负荷(Kcal/h);

600代表水的蒸发潜热(Kcal/h);

T1代表入水温度(℃);

T2代表出水温度(℃);

L代表循环水量(kg/h)。

补给水量计算

飞溅损失水量(C)

冷却塔之飞溅损失量依冷却塔设计型式、风速等因素决定之。一般正常情况下,其值约等于循环水量的0.1~0.2%左右。

定期排放水量损失(D)

定期排放水量损失须视水质或水中固体浓度等因素决定之。一般约为循环水量之0.3%左右。

M=E+C+D

蒸发损失水量(E);飞溅损失水量(C);定期排放水量损失(D)。



冷却塔用于空调时,温度差设计在5℃,此时冷却塔所须之补给水量约为循环水量的2%左右。

6.冷却水流量

K·Q=C·M·ΔT

K:估算系数

Q:机组最大制冷量

C:水的比热容

ΔT:供回水温差

M:冷却水质量流量



压缩式制冷机组最大制冷量的1.3倍;

吸收式制冷机组(溴化锂)制冷量的2.5倍。


选型举例


例题:一项用一台640RT机组的工程冷却塔水流量和补水量。

Q=640RT=2251KW

K=1.3

C=4.2KJ/(kg·℃)

ΔT=5℃



补水量m=M·2%=140kg/s·2%=2.8kg/s


冷却塔选型常设计问题


1、冷却塔耗能的决定因素?

答:风机功率,冷却水流量,冷却水补水量?


2、冷却塔的温度工况,什么温度下效率经济型好?

答:冷却塔的进水温度根据使用情况的不同有所不同,例如中央空调冷凝器的出水温度一般为30-40℃,而冷却塔的出水温度一般为30℃。冷却塔理想冷却温度(回水温度)最佳温度为高于湿球温度2-3℃,这个值叫“逼近度”(公众号:泵管家),逼近度越小,冷却效果越好,冷却塔越经济。


3、开式和闭式对比

开式:首期的投入比较的少,但是运营成本较高(水耗、电耗)。

闭式:本设备适合在干旱、缺水、沙尘暴频发地区等恶劣环境中使用。能冷却介质多水、油类、醇类、淬火液、盐水及化学液等多种介质,介质无损耗和成份稳定。能耗低。

缺点:闭式冷却塔造价为开放式塔的三倍。



冷却塔的安装、配管、操作与常见故障


冷却塔噪音来源


以上所使用的冷却塔均为机械通风式冷却塔,其运转时,水塔噪声来源主要有以下几个方面:

1、风机噪音:

其噪声主要是由机械噪声和流体噪声组成;

2、电机噪声:

其主要电机运转时的电磁声;

3、通风噪声:

其主要有塔体内外空气流体噪声和塔体共振噪声。

解决措施,请见南社百科相关课件之《全面了解“噪声”及暖通空调系统中设备的噪声与减振处理方法》。


安装、配管注意事项



操作注意事项


操作前准备事项:

1)须将入风口侧或风胴四周之异物排除;

2)确定风车尾部与风胴之间有足够间隙,避免运转时造成损坏;

3)检查减速机之V型皮带是否调整适当;

4)V型皮带轮位置,彼此之间必须保持同一水平;

5)上述检查完成后,间歇起动开关,检查风车运转方式是否正确?且是否有异常噪音振动产生?

6)将热水盘和塔体内部杂物清除干净;

7)将热水盘内之尘垢异物清除,再将水填满至溢水位置;

8)间歇起动循环水泵,将管内空气排除,直到管路与冷水盘充满循环水为止;

9)当循环水泵正常运作后,冷水盘内之水位将稍微下降,此时必须调整浮球阀至一定水位;

10)电路系统,重新确认电路开关,保险丝和接线规格是否吻合电机负载。


水塔起动注意事项:

a、间歇起动风车,检查是否逆向运转或有异常噪音振动发生?然后再起动水泵运转;

b、检查风车马达运转电流是否超载?避免马达烧坏或产生电压下降之现象;

c、利用控制阀调整水量,促使热水盘水位保持在30~50mm之间;

d、检查冷水盘内运转水位是否保持正常。


水塔运转过程中注意事项:

a、经过5~6天的运转,重新检查风车减速机V型皮带是否正常?如果松弛的话,可利用调整螺栓重新适当锁紧;

b、冷却塔经过一个星期运转后,必须重新更换循环水,以便清除管路中之杂物尘垢;

c、冷却塔之冷却效率会受到循环水位高低影响,基于此项原因,故必须确保热水盘之一定水位;

d、冷水盘内之水位如果下降的话,循环水泵和冷气机的性能将受到影响,因此水位亦必须保持一定;


水塔例行保养注意事项:

循环水一般每月更换一次,或有污浊之现象则必须更换,更换循环水则依据水中固体浓度来定,同时将热水盘和冷水盘清洗干净,热水盘内如有污物阻塞的话,将影响冷却效率。


水塔季节性停机保养注意事项:

a、将减速机内之V型皮带松弛,轴承加注润滑油;

b必须将管路之循环水全部排除,避免冬季结冰造成龟裂,冷水盘之排水管随时打开,以便雨水、溶雪能够流出;

c冷却塔在停机一段时间后重新运转,此时必须检查马达绝缘是否正常?然后再参考操做前准备事项之说明进行操作。


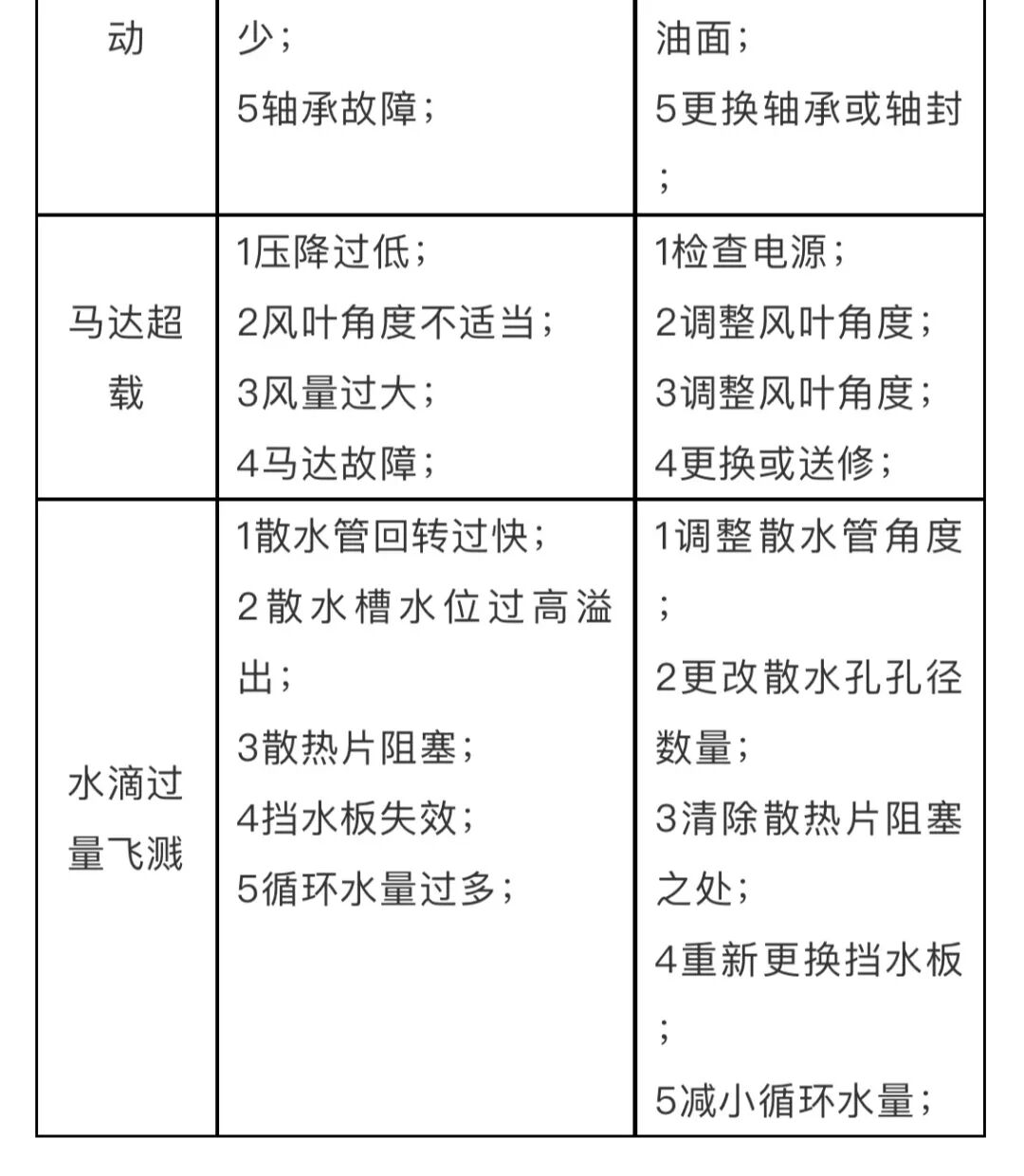
维修注意事项



循环水水质之要求(附水质限定值)


地址:北京市亚运村安慧里四区16号楼728室 邮政编码:100723 联系电话:010-84885512 传真:010-84885724
E-Mail:mhgzywyh@126.com 中国石油和化学工业联合会煤化工专业委员会 京ICP备12037389号-3
煤化工专委会小程序
煤化工专委会公众号