新闻
总投资14.4亿元!内蒙古新建煤化工项目预计明年4月投产
时间:2022-11-24 来源: 现代煤化工
据通辽政府网2022年10月消息,通辽梅花生物科技有限公司原料氨装置技术升级改造项目总投资143622.05万元,已完成投资9.6亿元。预计明年4月投产。
据股闻快讯11月消息,梅花生物董秘在回答投资者提问时表示,通辽原料氨等项目重大项目预计于明年二季度投产试车
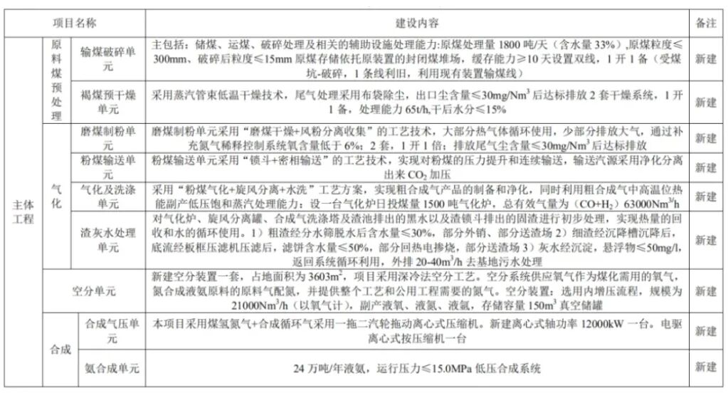
通辽建龙制酸采用流化床气化,变换,低温甲醇洗,液氮洗,15MPa氨合成,生产24万吨/年合成氨,淘汰两套恩德炉气化合成氨装置。
通辽建龙制酸有限公司原料氨装置技术升级改造项目
建设性质:技改
建设地点:位于内蒙古通辽市木里图镇通辽市科尔沁工业园区(南区)。南侧为现有16万吨/年合成氨装置区,北面为远期预留发展用地,东面紧邻园区南北向货运主通道及铁路专用线,西面是空地。项目占地为15.35hm2。
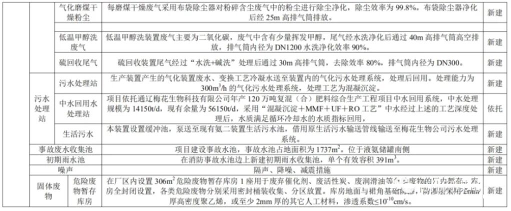
总投资及环保投资:项目总投资143622.05万元,其中环保投资5060万元,约占总投资的3.52%
劳动定员:项目总体定员为200人。
工作制度:项目设计年操作时间为8000h(333天),主要生产装置采用五班编制三班运行、维修人员及车间管理人员采用白班兼值班制、行政管理人员及后勤人员为白班制。
建设规模:总计生产规模为24万吨/年合成氨,液氮11000吨/、液氧5700吨/年、液氩9200吨/年、硫磺2290吨/年。
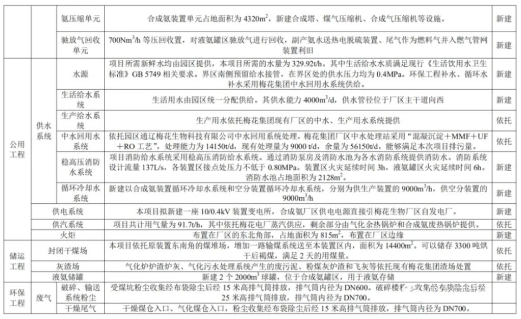
项目组成
整个项目分为:生产装置区、公用工程区、液氨罐区、火炬区等四大功能区。

end



来源:网络

免责声明:

  • 所载内容来源于互联网、微信公众号等公开渠道,转载的稿件版权归原作者和机构所有,如有侵权,请联系我们删除。

  • 我们对文中观点持中立态度,仅供参考、交流。



现代煤化工


中国石油和化学工业联合会煤化工专业委员会官方订阅号。主要发布现代煤化工最新政策动态、最前沿行业技术、项目进展情况和市场资讯评述。致力于提供真实、快捷、全面的现代煤化工资讯,客观探讨现代煤化工发展。

打造现代煤化工行业最权威媒体!

邮         箱:mhgzywyh@126.com

官 方 网 址:www.mhgzwh.org.cn

广告/商务/ 投稿:15811096956

往期阅读:


地址:北京市亚运村安慧里四区16号楼728室 邮政编码:100723 联系电话:010-84885512 传真:010-84885724
E-Mail:mhgzywyh@126.com 中国石油和化学工业联合会煤化工专业委员会 京ICP备12037389号-3
煤化工专委会小程序
煤化工专委会公众号