内容未加载:An item with the same key has already been added. Key: mod_title
新闻
总投资7.5亿元山西长治煤化工项目报批
时间:2021-07-06 来源: 化化网煤化工


近日,山西南耀集团昌晋苑焦化有限公司节能减排及焦炉煤气综合利用项目报山西省生态环境厅审批。

山西南耀集团昌晋苑焦化有限公司为山西南耀集团的全资子公司,主要建设有130万t/a焦化工程、20 万t/a甲醇工程、20 万t/a煤焦油加氢工程。公司现有20 万t/a甲醇工程、20 万t/a煤焦油加氢工程所用原料气来源分别为:公司130万t/a焦化项目剩余煤气、长治市郊区南村煤化有限公司(以下简称南村焦化)60万t/a焦化项目以及长治市晋鑫煤焦有限责任公司(以下简称晋鑫煤焦)60万t/a焦化项目剩余焦炉煤气。随着国家、省、市政府压减过剩焦化产能要求,长焦压减组办〔2020〕7号文将南村焦化及晋鑫煤焦两个60万t/a焦化项目均列入关停淘汰名单,要求2020年10月份关停,根据政府要求,两座焦化厂均于2020年10月31日前停炉并清空焦炉,目前正在拆除中,其产能已进行“上大压小”,产能由山西金烨焦化有限公司205万吨焦化项目进行置换。

为保证整体项目的顺利运行,公司决定在现有20万吨/年甲醇生产规模保持不变的基础上,于园区内规划建设“山西南耀集团昌晋苑焦化有限公司节能减排及焦炉煤气综合利用项目”,用于补充2座60万t/a焦化项目关停所欠缺的煤气,同时延伸产业链,利用气化炉生产的碳源,将20万t/a甲醇产品作为中间产品,最终生产40万t/a 醋酸和1亿Nm3/a氢能。

山西南耀集团昌晋苑焦化有限公司节能减排及焦炉煤气综合利用项目
建设性质:改建
建设单位:山西南耀集团昌晋苑焦化有限公司
建设地点:山西南耀集团昌晋苑煤化工园区规划工业用地范围内
建设周期:24个月
建设项目投资:总投资75000万元,其中环保投资9155万元,占总投资的12.2%
生产制度:主要装置年运行时间7200小时

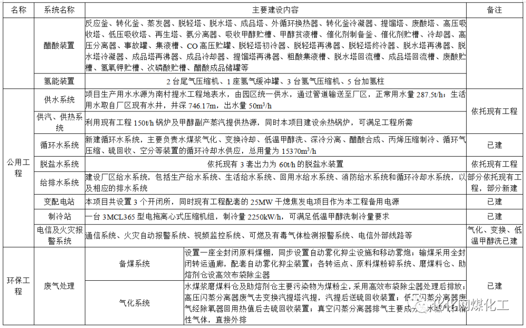
工程建设内容包括:

新建水煤浆气化、合成气净化(含变换、低温甲醇洗、硫回收等单元)、1亿Nm3/年氢能源、40万吨/年醋酸合成及相关配套公用工程、辅助设备等。本项目备煤系统、水煤浆制备系统、水煤浆气化系统、灰水处理系统、变换装置系统、低温甲醇洗装置、空分装置已经完成建设,硫回收装置、2#PSA装置、3#PSA装置、深冷分离、醋酸装置、污水处理设施均未建设。

地址:北京市亚运村安慧里四区16号楼728室 邮政编码:100723 联系电话:010-84885512 传真:010-84885724
E-Mail:mhgzywyh@126.com 中国石油和化学工业联合会煤化工专业委员会 京ICP备12037389号-3
煤化工专委会小程序
煤化工专委会公众号