新闻
塔里木油田乙烷制乙烯项目环评受理,目标2021年二季度投料试车
时间:2018-09-12

近日,新疆环保厅受理了《塔里木油田乙烷制乙烯项目环境影响报告书》,并对环评报告进行了网上公示。


 

项目由中国石油天然气股份有限公司塔里木油田分公司投资建设,报批总投资98.21亿元塔里木油田公司是中国石油天然气股份公司的地区公司,主要在塔里木盆地从事油气勘探开发、炼油化工、科技研发、工程技术攻关等业务,是上下游一体化的大型油气生产供应企业。

 

塔里木油田公司于2017年8月建成投产了一座100 亿方/年处理量的大型天然气轻烃回收工厂,以回收天然气中的LPG和稳定轻烃产品。根据《长庆、塔里木油田乙烷、液化气和轻烃资源利用方案》,针对轻烃厂原料气中仍含有的大量乙烷资源,塔里木油田公司拟建一座大型乙烷回收工厂,用于回收天然气中的乙烷,回收的乙烷就地利用,建设乙烷制乙烯装置和全密度聚乙烯、高密度聚乙烯装置,使得生产效益最大化。

 

项目拟建于新疆巴音郭楞蒙古自治州上库综合产业园区石油石化产业园内。以塔里木天然气乙烷回收厂回收的乙烷为原料,经蒸汽裂解制备乙烯,乙烯再经不同工艺聚合制备线性低密度聚乙烯(LLDPE)和高密度聚乙烯(HDPE),同时副产丙烯、碳四及以上组分以及燃料油等。包括主体装置三套,各装置具体生产规模及产品方案如下表所示



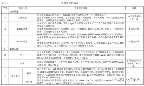
项目各装置技术来源如下表所示


项目由主体工程、辅助设施、公用工程以及储运设施组成。主体工程包括60 万吨/年乙烯装置、30 万吨/年全密度聚乙烯装置(FDPE)和30 万吨/年高密度聚乙烯装置(HDPE),共三套生产装置;辅助设施包括全厂火炬系统、总变电所、中央控制室、中央化验室等;公用工程包括空分空压、煤储运、供热系统、循环水场、污水处理场(含蒸发结晶)及排水管网等;储运设施包括全厂罐区、汽车装卸站、火车装卸站、化学品库、固废临时贮存库、综合仓库等。



项目主要原料消耗及来源如表所示



项目主要公用工程消耗见表



以科学合理、适度从紧、以达到工期最短为原则,以准点、优质、安全为基本要求,以2018 年5 月为起点开始总体设计,以实现2021 年二季度全厂投料试车为总目标。项目建设期为38 个月,施工工期为30 个月。

 

项目建设总体进度计划重要的里程碑节点如下:

 

2018 年08 月31 日总体设计完成

2018 年12 月31 日乙烯装置基础设计完成

2019 年12 月31 日乙烯装置详细设计完成

2020 年10 月31 日公用工程、辅助设施中交

2020 年12 月31 日乙烯装置机械竣工

2021 年04 月30 日工艺装置中交

2021 年第二季度投料试车完成

 

项目主体装置包括乙烯装置、FDPE 装置和HDPE 装置,共三套装置。乙烯装置以塔里木油田轻烃回收工厂的乙烷为原料,经蒸汽裂解、分离后生产出氢气、甲烷/氢、乙烯、丙烯、C4 及重组分和燃料油。乙烯作为下游HDPE 和FDPE装置的原料;氢气送下游HDPE 和FDPE 装置作为分子量调节剂,剩余返回乙烯裂解炉作为燃料气;装置自产甲烷/氢作为乙烯裂解炉燃料气以及FDPE 地面火炬燃料气;丙烯、C4 及重组分和燃料油作为产品外售。

 

乙烯装置生产规模为60万吨/年,年操作时间8000h,操作弹性60%-110%,采用中石油自主乙烷制乙烯高温蒸汽裂解技术,裂解炉采用HQF-IV型,裂解产物采用前脱乙烷前加氢技术进行分离制得乙烯产品。



乙烯装置分为裂解炉单元(含原料预热)、急冷单元、压缩及碱洗单元、冷分离单元、甲烷化单元、乙烯精馏及热泵单元、丙烯单元、废碱氧化单元及火炬、公用工程系统等。

 

全密度聚乙烯(FDPE)装置生产规模为30 万吨/年,年操作时间8000h,操作弹性60-120%,选用UNIPOL 先进低压气相流化床工艺生产全密度聚乙烯产品。主要由原料供给和精制、反应、树脂脱气、排放气回收、种子床贮存、树脂添加剂处理、挤出造粒等工艺单元组成。


高密度聚乙烯(HDPE)装置生产规模为30 万吨/年,年操作时间8000h,操作弹性60-120%,选用HostalenACP工艺,该工艺能生产单峰、多峰的各类高密度聚乙烯产品,装置可平稳、安全运行,生产出高质量、适应市场所需的产品。装置流程由原料供给、催化剂计量、沉降式离心机进料系统、粉料分离、粉料干燥、粉料净化、粉料输送和粉料仓、己烷回收、丁烯回收、蜡回收、造粒等工艺单元组成。


项目报批总投资为982092 万元,其中建设投资为914054 万元。主要经济技术指标见表。


  

来源石油化工论坛,转发仅为读者参考信息用。



MTBE转产方案与新技术论坛2018将于10月30-31日在北京召开。会议将探讨全球与中国MTBE市场情况,美国乙醇汽油发展与MTBE转产的历史经验,欧洲MTBE转产ETBE的经验与趋势,烷基化技术与烷基化油市场,ETBE的政策、市场与技术可行性,MTBE装置改造技术与成本分析,异丁烯化工利用技术与产品市场等。

地址:北京市亚运村安慧里四区16号楼728室 邮政编码:100723 联系电话:010-84885512 传真:010-84885724
E-Mail:mhgzywyh@126.com 中国石油和化学工业联合会煤化工专业委员会 京ICP备12037389号-3
煤化工专委会小程序
煤化工专委会公众号